Toggle navigation
医院总机
0411-39531188
搜索
网站首页
医院概况
院长致辞
医院介绍
历史沿革
社会荣誉
党建工作
医疗设备
行风建设
新时代辽宁精神
就医服务
出诊安排
专家介绍
就诊须知
居家医疗
科室介绍
烧伤创面科
职业病科
大连市安宁疗护中心
重症监护病房ICU
康复医学科
体检中心
内镜中心
内一科
内二科
内三科
内四科
中医科
外一科
外二科
外三科
急诊科
手麻科
儿科
妇科
眼科
耳鼻喉科
高压氧科
放射科
超声科
职业卫生科
药剂科
营养科
质控科
专家介绍
预约挂号
科研教学
学科建设
科研动态
继续教育
学术活动
科研成果
技术成果
技能大赛
护理风采
护理概况
护理团队
临床护理
继续教育
院务公开
文件下载
工作动态
人才招聘
招标公告
职评信息
医院文化
营商环境
文化理念
新闻视听
员工风采
健康宣教
讲课动态
活动报道
健康视频
科普知识
职评信息
当前位置
主页
>
院务公开
>
职评信息
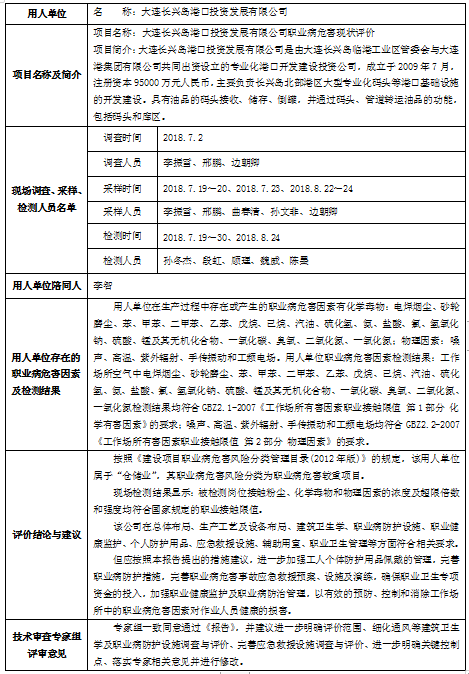
大连长兴岛港口投资发展有限公司职业病危害现状评价信息公示
2019-02-15
上一篇:
大连市第四人民医院评价报告信息公开(大连东泰产业废弃物处理有
下一篇:
大连杉美德塑胶有限公司职业病危害现状评价信息公示
文件下载
工作动态
人才招聘
招标公告
职评信息
便民服务
就医指南
就诊须知
科室介绍
专家查询
就医须知
出诊信息
地理位置
首页
手机
分类
顶部
请扫描二维码关注我们
返回顶部
0411-39531188(总机)
在线咨询